About us
Prevention Is Better Than Cure
Who we are
Our Facilities Management department is made up of a vibrant and inspirational team of engineers, technicians, IT specialists, and professional administration staff, all dedicated to realising the vision of M Plus by being the best in the market.
M Plus aim is to help you make the best forward planning assessments and decisions order to make life in your community more enjoyable and easier.
Operating with sophisticated Softwares (MP Software) , we are responsive to our clients’ needs, transparent in our operations, efficient in our business and therefore offer our clients a superior value-for-money quality service.


What we do
- 24X7 helpline, one point contact for all hard and soft maintenance.
- Facility condition assessments.
- Capital Planning & budgeting.
- Scheduled and Preventative.
- Maintenance (MEP works and Civil Works).
- Energy management solutions and implementation.
- Workflow and maintenance management.
- Facility asset lifecycle management and strategic planning.
- Capital needs assessment and execution of all MEP and civil works.
- Monthly reporting & yearly budgeting.
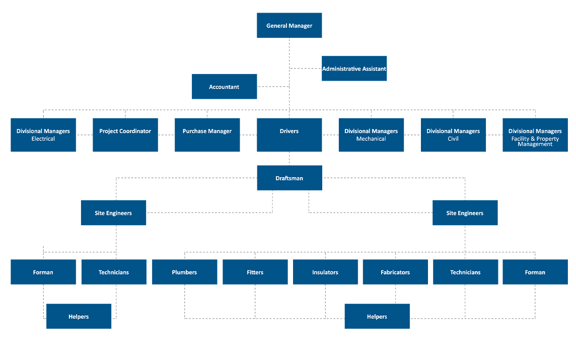
Organization Chart
At M Plus Maintenance Plus Services, we have a well-structured organization that ensures smooth operations and effective communication. Our vibrant and inspirational team comprises engineers, technicians, IT specialists, and professional administration staff, all dedicated to realizing the vision of M Plus by being the best in the market.
With a clear hierarchy and roles defined, our organization chart allows for efficient coordination and collaboration among team members. This structure enables us to deliver exceptional services and meet the diverse needs of our clients.

Our Team
At M Plus Maintenance Plus Services, we take pride in our vibrant and inspirational team of dedicated professionals. Each member brings unique expertise and a passion for excellence, contributing to our success in the field of facilities and property management.
Get to know some of our key team members:
Get to know some of our key team members:

Symone Chamii
CEO

Jean-Jacques Chamii
General Manager

Charbel Hage
Eletrical Engineer / Managing Partner

Ahmad Karjawally
Mechanical Engineer / Managing Partner

Philippe Kazan
Managing Partner
Explore our services and project cases to see how we have delivered value to our clients. Contact us today for a consultation
Phone: +961 71 363697 | Email: info@mpluslb.com